UNESA
SSO
fh@unesa.ac.id
Beranda
Profil
Sejarah
Visi dan Misi
Video Profil
Struktur Organisasi Fakultas Hukum
Akreditasi
PROGRAM STUDI
S1 Ilmu Hukum
S2 Hukum
INFO PENDAFTARAN S2 HUKUM
Staf
Dosen Fakultas Hukum UNESA
Dosen Tamu dan Undangan
Dosen
Staf Administrasi
Akademik
Gugus Penjaminan Mutu (GPM)
Kurikulum
Profil Lulusan
Program Educational Objectives (PEO)
Capaian Pembelajaran Lulusan (CPL)
Keterkaitan antara PEO and IQF
Keterkaitan antara PEO dan PLO
Keterkaitan antara SSC and PLO
Keterkaitan antara PLO dan Mata Kuliah
Struktur Kurikulum
Peta Kurikulum
Ketercapaian PLO
Perkuliahan
Modul Handbook
Penilaian Beban Kerja
Skripsi
Pedoman
KALENDER AKADEMIK
Pedoman Tugas Akhir
Lampiran Pedoman Tugas Akhir
SK REKOGNISI ARTIKEL JURNAL
Penelitian & Publikasi
Penelitian
Penelitian
Roadmap Penelitian dan PKM FH UNESA
Publikasi
Hak atas Kekayaan Intelektual
Hak Kekayaan Intelektual
Pengabdian Kepada Masyarakat
Data Pengabdian
Mahasiswa & Alumni
Mahasiswa
Prestasi Mahasiswa
Pengajuan Bantuan Dana Lomba
Mahasiswa Internasional
Mahasiswa Internasional
Alumni
Tracer Study
Tracer Study 2022-2024
Tracer Study - User Survey 2024
Fasilitas
Perpustakaan
Perpustakaan Pusat
Perpustakaan Digital
IOPAC
Laboratorium
Laboratorium
Identifikasi Ruang Baca
Identifikasi ULBH Lab APS
Identifikasi Lab Moot Court
Identifikasi Lab Komputer
Video Fasilitas
Video Fasilitas
Kerjasama
Kerjasama Penelitian
Research Collaboration
Research Collaboration
Research Collaboration
Research Collaboration
Kerjasama Akademik
Kerjasama Akademik
Unit Layanan dan Bantuan Hukum (ULBH)
E-LAYANAN
SILAW
Kartu Kendali Sempro
SK Standar Pelayanan Fakultas Hukum
Template PPT Official FH & Template PPT Official UNESA
JURNAL
JURNAL SUARA HUKUM
INDONESIAN JOURNAL OF SPORTS LAW (IJSL)
NAGARA LAW JOURNAL
INDONESIAN JOURNAL OF LABOUR LAW AND INDUSTRIAL RELATIONS (IJLLIR)
JURNAL NOVUM
PPID
Informasi
beranda
kategori
Penetapan Jadwal Perkuliahan Selama Bulan Ramadhan Tahun 2026
16 Februari 2026
Selengkapnya »»
PENERIMAAN MAHASISWA BARU PASCASARJANA PROGRAM MAGISTER HUKUM FAKULTAS HUKUM UNESA
09 Februari 2026
Selengkapnya »»
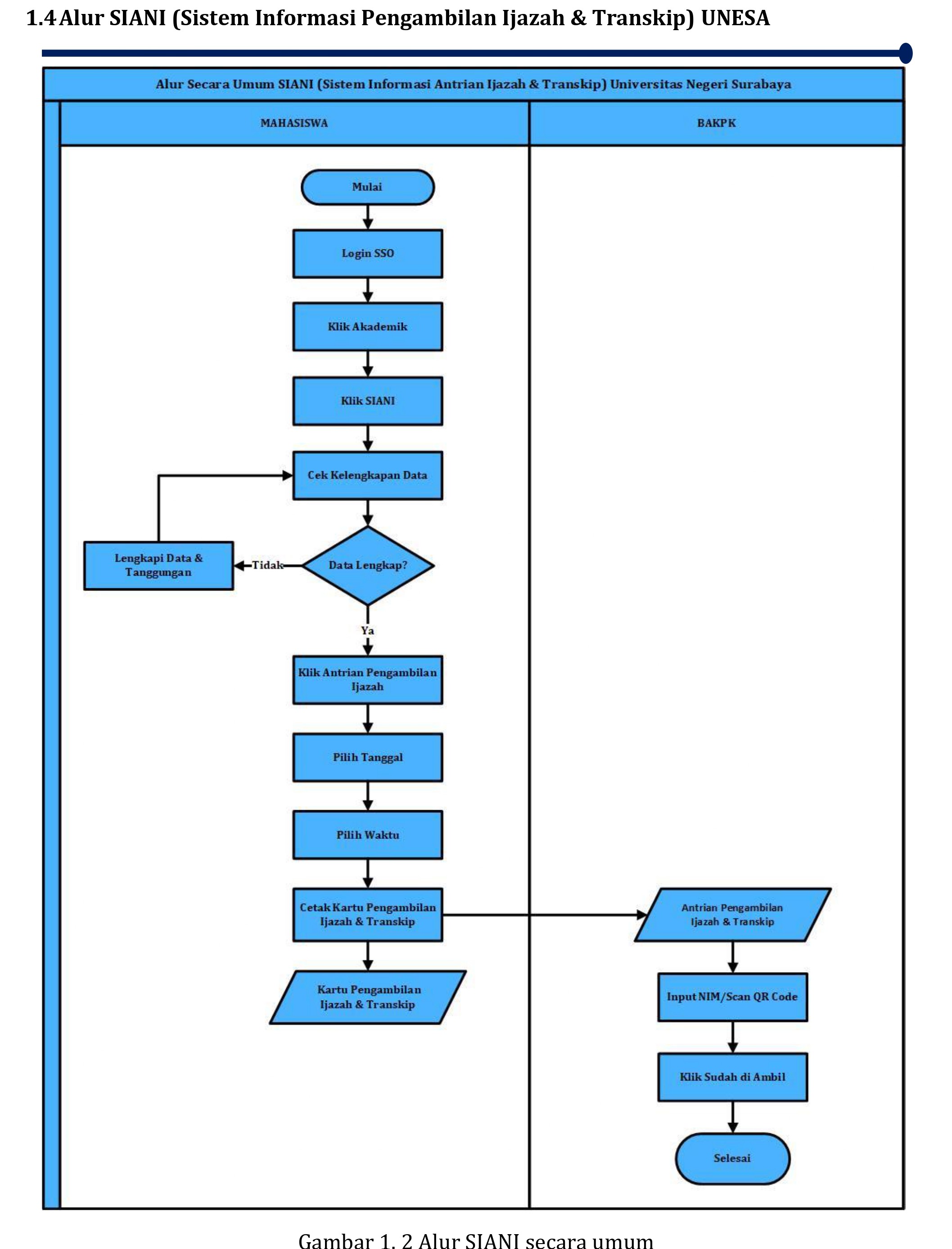
Pengambilan Ijazah Periode 116 Mulai 12 November 2025
10 November 2025
Selengkapnya »»
SUMMER SCHOOL 2025: M.A.T.C.H.A - FACULTY OF LAW UNESA
22 Oktober 2025
Selengkapnya »»
𝗜𝗖𝗘𝗖𝗢𝗙𝗙𝗘 𝟮𝟬𝟮𝟱: International Conference on Environmental Community for Sustainable Future
02 Oktober 2025
Selengkapnya »»
FORUM SILATURAHMI WALI MAHASISWA FAKULTAS HUKUM UNESA: MENJAGA SINERGI UNTUK MASA DEPAN GEMILANG
13 September 2025
Selengkapnya »»
‹
1
2
3
4
5
›
KATEGORI
Pengumuman
Kegiatan
Artikel
Informasi
Unit Layanan Bantuan Hukum
artikel terkini
Pengumuman Beasiswa Program Pendidikan Kebanksentralan Bank Indonesia (PPKBI) Tahun 2026 di Universitas Negeri Surabaya
Mengukuhkan Mahasiswa Berprestasi, Fakultas Hukum UNESA Gelar Pilmapres 2026
Fakultas Hukum UNESA Bagikan 4.500 Porsi Takjil dan Buka Bersama, Sekaligus Hadirkan Konsultasi Hukum Gratis
Rapat Penguatan Program Internasionalisasi serta Koordinasi Kegiatan Akademik Fakultas Hukum UNESA
Fakultas Hukum UNESA Bangun Kolaborasi Akademik dengan Abay Myrzakhmetov Kokshetau University (AmKU) di Kazakhstan
FACULTY OF LAW PROFILE
BACHELOR OF LAW PROFILE
MASTER OF LAW PROFILE